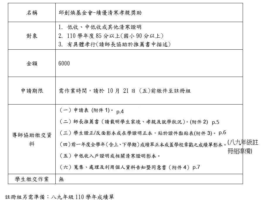
詳細辦法及申請表如附件,請參閱。
桃園市教育局心靈加油站
link to https://care.tyc.edu.tw/ \
性平教育專區
友善校園學生事務與輔導工作資訊網
觀音國中獎助學金
五專招生資訊網 桃連區實用技能學程資訊網 教育部學習區完全免試入學網 「桃園國際城 教育科技遊」特色課程與網站註冊操作說明影片 桃園國際城教育科技遊 桃園市國中技藝教育資源網 桃連區技藝技能優良學生甄審入學系統平台 桃園市113年度高中職博覽會
防災教育館官網 全民資安素養自我評量 校外人士協助教學或活動要點 課程計畫 衛生福利部疾病管制署 防疫專區 114學年第1學期行事曆 本土語言專區 公開授課